Do you have one of those expensive CD players that use a simple quartz oscillator to provide the clock? Anyways, the clock upgrade is no doubt the most important upgrade to any CD player. Otherwise you will never hear that nice smooth analog like sounding from your gear.
What you need is a low phase noise clock source to feed the CD player.
Searching the web will come out with many ways to upgrade your CD player. Some of those upgrades come at substantial costs. Many sources simply don’t provide enough data to prove those high costs in my opinion.
So i searched and searched for a nice clock project to upgrade mu trusty Arcam Alpha 5 CD player. This one was already upgraded with a nice new TDA1541A S1 DAC chip so I was impatient to reveal its true potential.
So finally I came across a nice article about The Flea Clock from Pink Fish Media. An very interesting project indeed. What that project aims at is in reality an ultra low noise PSU to power up a Tent Labs oscillator. So my project was based on that one from PFM forum.
I just had to change some things to fit my personal needs.
First – the oscillator was unable to drive any substantial capacitive loads, so I needed to buffer the outputs. Buffering is an easy task. A simple inverter would do the job. In this project I’m using two 74VCH1G04 ic’s to provide me two outputs.
Second – i wanted a oscillator with real measured parameters showing the phase noise and jitter performance since I had no way(equipment) to measure the jitter myself. Few manufacturers that in My opinion are suitable for the task:
Fox Electronics HC-73 series oscillators:
http://www.foxonline.com/pdfs/FXO_HC73.pdf
EuroQuartz XO-91 series oscillators:
http://www.euroquartz.co.uk/Portals/0/xo91.pdf
Silicon Labs Si510 series oscillators:
http://www.silabs.com/pages/DownloadDoc.aspx?FILEURL=Support%20Documents/TechnicalDocs/si510-11.pdf&src=DocumentationWebPart
In my case I’m using 11.2896MHz oscillator to feed the digital filter’s XIN pin(pin 11 on SAA7220 chip). This is the most basic way to feed the new clock to your CD player. Simply remove the quartz form the player and the two caps and the resistor. Here is how I did it:
![]() |
| Ultra low jitter clock fitted into Arcam Alpha 5 CD player |



Giro
hI, interesting concept.
In drawing theres a transistor prior to 12v regulator, what is it for?
Thanks
admin
Hi,
that would be the capacitance multiplier.
Dmitry
Hi Ventsislav
Interesting and practical useful article. Thanks for posting.
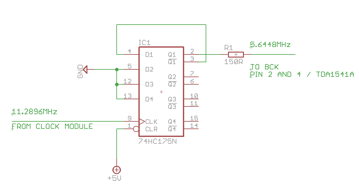
I’m trying to feed all three chips (7210, 7220 and 1541) from one low-jitter clock. When I do it for 7210 & 7220 and simply by-pass 7220 by connecting pins 2 of 7220 & 5141 (without feeding 1541 with Q/2) – it works just fine. When, however, I’m using the flip-flop module (as per your suggestion in the article) and provide the clock Q/2 to #2-4 of 1541 directly – it doesn’t ‘sync’, producing huge distortion. I checked all schematics ten time and don’t see a problem there.
Any idea of why the above can take place or advice would be really appreciated.
Best regards,
Dmitry
Ventsislav Simonov
Hi Dmitry
I’d recommend using the single flip-flop to reclock the I2S bus.
http://4.bp.blogspot.com/-L50-u1bxbU4/TmeGkSb_6bI/AAAAAAAAABo/wftacgO3aFE/s1600/reclock_flipflop.png
This stage is placed right before the TDA1541A chip.
Lucian
Hi.
I bought for my CD-371 one low jitter clock module from ebay but it seems it doesn’t work. I took out all clock related components around saa7220 and just connected main clock output to pin 11. The cd is spinning chaotically in both directions and never stop. If I try to connect also the ground of the module to cd player ground the spinning stops but then the rectifier diodes on the module go crazy hot (actually first time it burnt the CD player fuse). The module produce a nice stable 5.00 V for powering the TXCO and … that’s were my measuring capabilities are ending: I don’t have a scope to see the output of the module.
If I put back the old clock the CD is working fine (except for the ERR message while trying to read TOC of the CD but that’s a different issue I guess)
Any ideea please? Thanks.