Here is a quick project on using the DRV134 for converting an unbalanced to balanced signals. This type of signal transmission is usually associated with the professional audio or PA systems. It is a widely spread common “knowledge” that balanced signals sound “worse”. Those things are not top priority in most of the so called audiophile systems. However I don’t suffer from such prejudice.
I think balanced transmission lines are actually superior to the unbalanced once if done properly. Sometimes you might hear that balanced isn’t worth the efforts for such a short distance, like home audio. That might be true. However It’s a common knowledge that balanced cables have almost (if any at all) no impact on the sound quality. Properly terminated balanced line will give the almost perfect connection between two stages. And the best part is that you don’t need to shell out your one month salary to buy those super-duper unbalanced audiophile quality cables anymore. All it takes is a good studio quality cable and some nice well made connectors. Personally I’m more than happy with Neutrik connectors.
To make a good balanced line you need a proper termination for the both ends of the line. That’s where the unbalanced cables shine – they don’t need any termination. If you have a poor termination to the balanced cable you will end up with poor sounding system.
Examples
So how to do it? Well one way is to go fully discrete. That will give some great results but requires a lot of skills and will cost a lot. There is a more conventional way using opamps. Here is an example:
This one is the most basic way to make a unbalanced to balanced convertor. This one however does not present an equal output impedance to the bots sides of the line. Its only pros are that is cheap and can do the job if you have nothing else to use.
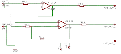
A more advanced circuit is shown here:
This one is used in my professional CD player – the Sony CDP-2700. IC403 is the input buffer, which provides impedance match to the low-pass filter of the previous stage. The conversion is done by the two opamps (actually it’s one dual opamp IC404) and it’s pretty straightforward. You have one inverting and one non inverting amplifiers with the same gain and mutual feedback. The trimmer at the output is there to allow setting for maximum performance. It helps to balance the two stages by improving CMRR and minimizing distortion. This is because you can never have discrete resistors precisely ant tightly matched. This circuit will require a scope and distortion analyzer for the best performance. The other way is to buy some large quantities of resistors and measure each and every one. This will of course come at a price and will require a lot of time and efforts.
The best (and easiest) way is to go fully integrated and use one IC to deal with all. These have internally laser trimmed resistors and allow for the best common mode rejection ratio (CMRR) and minimum distortion.
The schematic
One such IC is the TI’s DRV134 and DRV135 AUDIO BALANCED LINE DRIVERS. These offer a complete solution for balanced audio signal transmission. This is how the circuit looks like:
The schematic is pretty much the suggested in the datasheet here:
http://www.ti.com/lit/gpn/drv134
For this project I’m using only high quality parts. By high quality I don’t mean overpriced audiophile dream parts of course. All electrolytic caps are Panasonic FK. Industrial quality, long life, high temp reliable capacitors – http://www.farnell.com/datasheets/731857.pdf
Those are improved version of the FC series.
Low value smal caps are ceramics. Standard X7R caps. Nothing fancy here. All resistors are metal film in 1206 case size. For this project I’m using these Panasonic resistors:
http://www.farnell.com/datasheets/391390.pdf
The XLR connectors are Neutrik – NC3MBH series:
http://www.neutrik.com/en/xlr/b-series/nc3mbh
This is how the board looks like:
The project is finished on a two-layer board to allow maximum shielding via ground plane and lowest noise.
The complete manufacturing files are available for download HERE
Complete schematic is available for download HERE



Peter Kofod
Hi.
Great article. Very usefull for my propose. In my car ( saab 9-5 aero 2002) I have installed an aftermarket radio ( pioneer avic F740bt) with navigation and so no. Because of the exsisting stereo systems is a rather complex construction i have chosen to reuse the exsisting power amplifire. However the poweramlpifire has ballanced input and the aftermarket radio has unballanced output ( normal RCA pugs). If you connect the radio and the poweramplifire there is some noice ,and this is where this construction comes usefull, but there is a problem or two..
This construction is using a symmetrical + -15 V powersupply with ground. In a car there is only +12 V and ground. Can anybody help me by creating +15V -15V and ground and do I actually need a symetrical power supply ????
And what about the load from the powessupply. I do not know what kind og load we are “looking in” when i connect the poweramplifire.
Can anybody help me ???
Ventsislav Simonov
Hi Peter,
in order to work, this schematic needs a dual power supply. There is a solution to your problem. You can generate a dual power supply using a step-up DC-DC converter.
This would require one additional power supply board. The current consumption is not a problem in this situation. It only about 11mA for the two channels.
So if you want an easy solution I recommend using Murata – MEA1D1215SC DC-DC convertor, followed by two standard linear voltage regulators – 7810 and 7910.
Here’s the datasheet:
http://www.farnell.com/datasheets/1790428.pdf
DRV134 has no problems running at +/-10V.
It is important to say that you should not feed the entire thing of the power amp supply rails. Ideally I would put the board close to the radio. The idea of the balanced lines is to eliminate any possible noise and garbage injected into the wire.
If this is not possible then you should power up the board(and the power supply) from a separate 12V line and ground wire. The wires for the power amplifier run some heavy load currents and peaks, so powering-up a low power device of these lines is highly unwanted.
Regards, Venci
david stiles
hello,,i would like to try this design in my project. i cannot find a list of components?
thank you for sharing this design
Eric Serrano
Hi what is voltage of the FK capacitors.
Eric Serrano
Question what is the purpose of R1-R6? To eliminate the +6dB gain of the DRV134? so should i jump these resistors in the board if I want the +6dB gain?
Best,
Eric
Piero
balanced audio into sckematic, , just before xlr connector , are FLOATING and probably make some 50 Hz small signal noise…..
Personaally i thik better 47k or 100k from -V to GROUNG and from +V to GROUND
not one ground reference resistor that determinate Z output .
gerber file are ok but i ned redraw PCB to minimize space. Could i have
sckematic file to generate and modify board ? THX A LOT for PROJECT
Mark
Is it also as a Eagle file download?
Sascha
Hi,
thanks for sharing informations with us!
Can you send me the part list or disclose the housing to me?
Big Thanks
Angel Sinigersky
Pin 1 of the XLR-connector should not be connected to the signal-ground on the PCB! This connection leads to chassis-potential compensating currents flowing through the signal ground and compromising the hum and noise performance!
Resistors in series with the DRV134’s outputs would ruin the balance achieved by laser-trimming of the on-chip resistors. Don’t mount them!
Some protection of the IC-outputs could be useful in case the cable could be plugged in an input with phantom power +48V, which would probably damage the chips.
Carl Marchetto
Does anyone know how to get a PCB for Ventsislav’s design and layout?
Thanks Very Much